赛博风投(恒富基金)11月会收网吗?能坚持到12月吗?——赛博风投跑路在即
最近有很多粉丝问多多,在博风头还能继续玩吗?在这里多多一句话不啰嗦,赛博已经进入收割阶段,在里面的会员朋友们别做韭菜了......
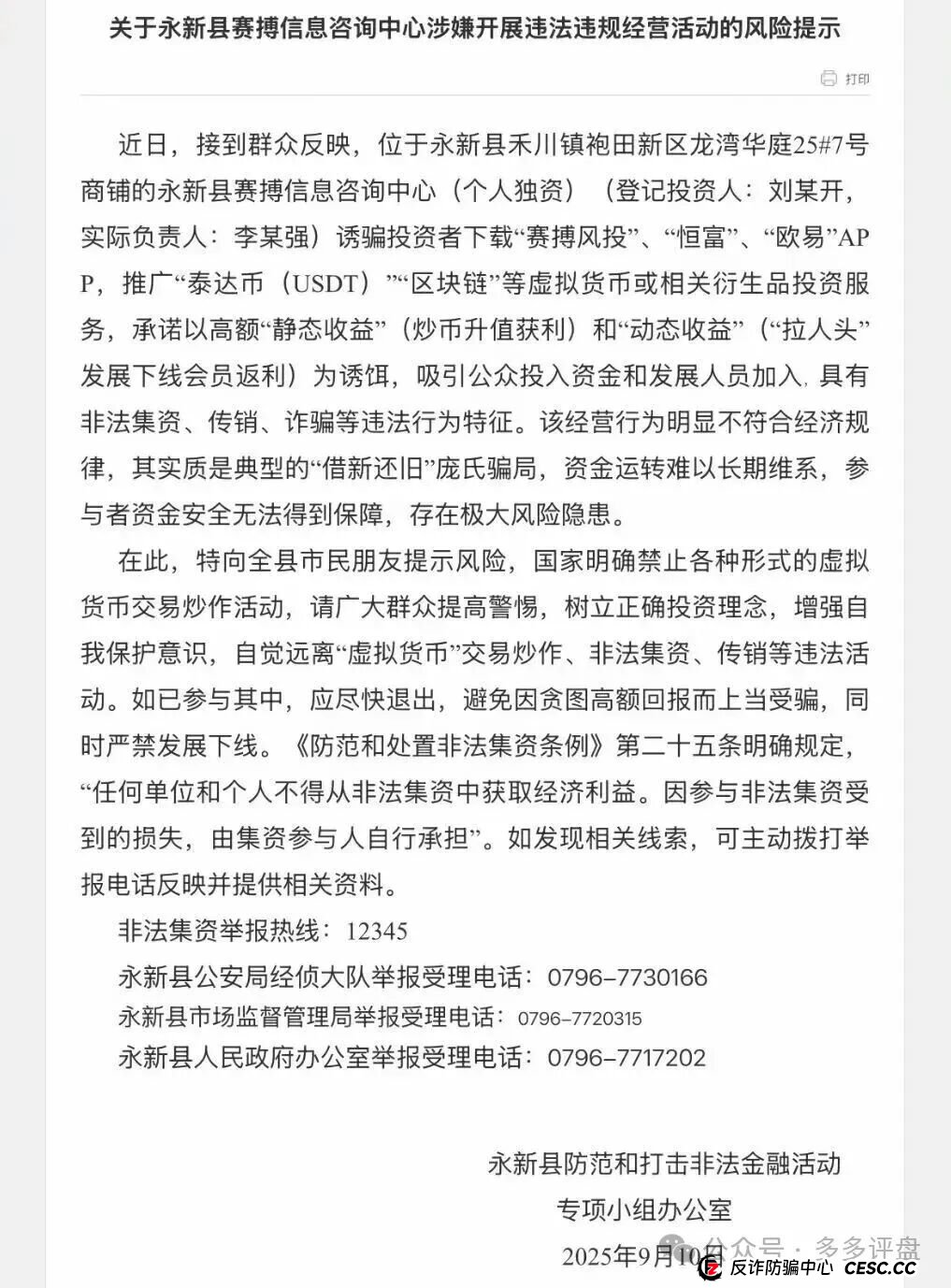
近期,多个渠道反馈所谓“赛搏风投(恒富证券)”的股票跟单平台存在重大诈骗嫌疑。该平台冒用正规券商资料包装骗局,通过高收益诱饵吸引投资者参与,实则采用典型的资金盘运作模式,现已出现频繁收割会员、无法正常提现等崩盘前兆......近期官方已经发布风险提示如下:


平台的运营模式很简单 周一到周四买入股票 ,周五到周日存入余额宝,大概回本时间为45~50天的时间。运行周期已经长达一年, 跑路时间也在近期就会全线崩盘。



在此多多提醒仍沉迷其中的投资者:务必摒弃侥幸心理,尽早止盈离场才是守护财富的关键之道。市场博弈从不是永无止境的狂欢,唯有将账户里的虚拟数字转化为实实在在的资金,才算在这场风险与收益交织的较量中占据主动。倘若被贪婪蒙蔽双眼,执意追逐所谓的 “更高收益”,终将沦为击鼓传花游戏里的最后接棒者 —— 当潮水退去,盲目跟风的代价可能是毕生积蓄的蒸发。历史经验反复证明,在波动的市场中,懂得适时收手的理性,远比盲目追涨的冲动更能守护财富安全。别让贪念成为吞噬资产的陷阱,此刻的果断离场,正是对财富最明智的保全....
大家好,我是多多评盘,资深投资者,见过无数资金盘套路。想避坑防骗,欢迎加我微信交流,也期待你的投稿分享。
以下内容为友情赞助提供

全网新项目分享交流群
扫码进群,获取最新项目资讯
上一篇
11月5日曝光:最新资金盘项目骗局,《NATURE》随时可能卷钱跑路
11-05
下一篇
发布评论